本文最后更新于530 天前,其中的信息可能已经过时,如有错误请发送邮件到big_fw@foxmail.com
9.3 IT服务预算、核算和结算
概述

三星要点:
- 财务管理包括预核结
预算

- 预算就是明确收入和支出是多少
- 预算的目的:一星级
- 便于交流使用规划,学习使用多少,硬件使用多少等等
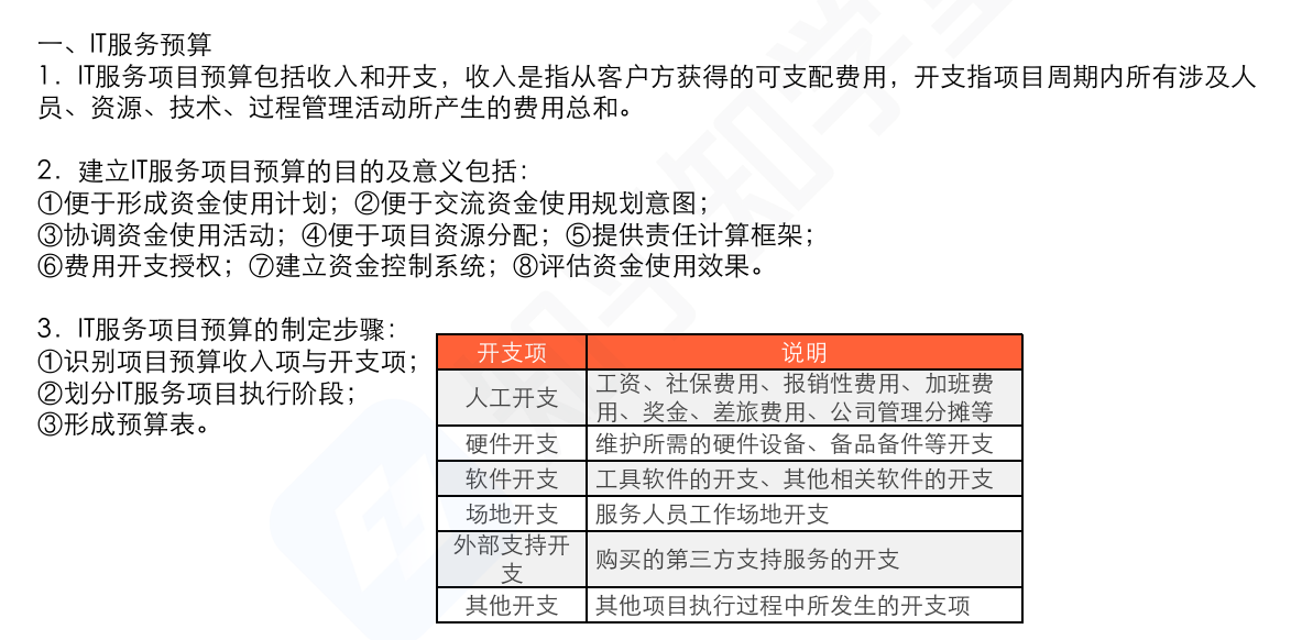
- 项目预算制定步骤:三星级
- 识别收支项
- 人工,硬件,软件,场地,外部支持,其他开支
- 注意,公司管理分摊属于人工支出
- 划分执行阶段,划分出按周还是按月来计算,一月二月三月就是执行周期
- 形成预算表,按周或者月,Excel表格列出汇总
- 预算表要看合计
- 识别收支项
预算表示例:

核算

目的:
- 随时掌握项目收入开支情况
- 及时调整资源分配
- 寻找对成本的控制和改进方法
- 提高预算编制的准确性
- 通过核算去推到预算的准确性
内容:二星级
- 编制核算记录表
- 可以先记录流水表,逐笔记录。慢慢汇聚成汇总表
- 组织资源使用情况核算
- 分析总结(主要分析后面的检查和改进)
分析与总结:
- 开支设计是否合理
- 资源分配是否合理
- 时间周期分配是否合理
- 范围是否全面
- 数据是否准确
- 资金运用是否亏损
- 开支大的开支项进行成本降低分析
结算:公式三星级
结算的时候按照一定的指标进行计算,得出收益情况。

注意!!! 投资回报率和人均产出,是用 净利润 去除的
投资回报率的作用,是为了对不同业务来进行比较,寻找更好的投资价值方向
举例:

典型习题

系统规划与管理师在服务的核算分析与总结活动中,不正确的是()。
A.对严重偏离预算的资金或资源进行分析
B.识别项目预算收入项与开支项.
C.预算开支项的设计合理性
D.预算资源和资金在时间周期上分配的合理性