9.2 IT服务营销过程
选择题中必考,案例分析和论文都可能考
背景
某客户的信息化系统建设验收完成,并且免费维护期也将结束,需要对该信息系统进行服务营销,使客户意识到运维服务的重要性。信息系统一个服务周期结束,下一个服务周期即将开始,为了续签服务协议或服务合同,需要对前期的服务进行总结和分析,拿出一定的服务改进措施,争取获得服务续签的机会。
某客户的信息系统服务已到期,为了拓展该客户,发现或挖掘客户需求,需要借助服务营销的方法对现有IT系统服务状况进行分析,并出具更好的运维服务方案,并通过平滑的接管方式,对现有的该信息系统的服务转移到新的IT服务提供商的的服务管理体系中。
- 系统建设过程是 0 — 1 ,而运维是 1 — 正无穷
- 运维合同一般是一年一签
- 至于是否由我们续签运维,还是招标找新的运维团队,就需要对甲方营销
- 其他公司也会以更高的服务,更低的价格,对甲方进行营销抢活
阶段:三星
每年必考!

- 启动准备阶段
- 调研交流阶段
- 能力展示阶段
- 服务达成阶段(SLA)
启动准备阶段:二星

活动包括:营销准备和营销计划
产品是什么,方向是什么,网络运维还是云运维
目标客户,国企或者私企
营销方式:熟人介绍或者营销网站,没有客户也要做好准备
调研交流阶段:三星

活动包括:(三星)
- 做好需求调研
- 写好解决方案
活动内容:(三星)
- 高层访谈,了解高层的意图和需求
- 初步分析现状,摸清家底
- 理清需求
- 表达出来的需求一般都是冰山一角,要善于挖掘潜在需求
需求调研的内容:三星级

宏观:战略目标,期望等等,这是高层的
微观:服务人员对IT服务管理的需求
科学分析:业务和技术
客户的需要和真正追去的价值:三星级

- 表述的需求——很浅显的,直接说出来的
- 真正的需求——真正期望的
- 未表明的需求——客户期待的
- 令人预约的需求——客户期待的惊喜
- 潜在的需求——其他人员的反馈
一定要注意顺序!
编制解决方案(项目建议书):三星级

需求明确以后,要针对需求拿出解决方案
- 熟悉解决方案的格式和规范
- 比如甲方不同,规范不同
- 招投标来举例,有的邀请供应商竞标,有的就喜欢公开招标不邀请
- 根据方案细化内容
- 评审,是本单位自评
- 收集意见,沟通论证
- 确定解决方案,是客户来确定
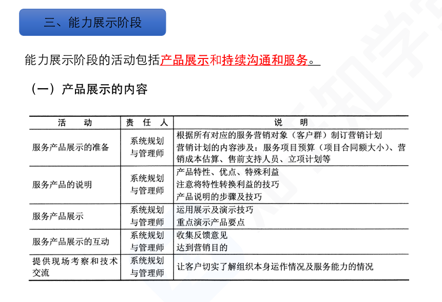
能力展示阶段:三星

能力展示阶段的活动包括:
- 产品展示
- 持续沟通和服务
产品展示的内容:三星
因为有的公司,明明没有软件开发的产品,他还是说他能做,所以就需要demo展示
- 服务产品展示的准备
- 准备产品,准备报价,给谁去看,受众是谁,怎么准备
- 产品的说明
- 优点,特点,缺点,讲解的技巧等
- 产品展示
- 要有技巧,比如文字多要懂的归纳,突出特点
- 受众有领导和开发团队人员,那就既要谈领导相关的,也要谈开发相关的,领导愿意听的就多说,不爱听的就少说
- 产品展示的互动
- 讲完了以后,客户有问题要切磋互动,更好的去了解产品
- 现场考察和技术交流
持续沟通和服务的内容:三星

甲方看了很多公司的产品,回去研究选择哪个,这时候不能放弃沟通,要保持联系,也要有边界感,注意技巧
- 制定持续沟通计划
- 保持持续沟通
- 信息整理
- 比如销售从某领导得到消息,拍板的领导有五个,目前四个支持本公司,剩一个吃了其他公司的回扣,暂时态度强硬
- 信息汇报
- 天下熙攘皆为利,汇报公司领导,重点突破那一个难搞的
服务达成阶段

包括:
- 服务达成阶段
- 做好持续服务
服务达成阶段:三星

口诀:准协达签
- 准备服务级别协议——SLA
- 服务级别协议的协商
- 服务级别协议的达成
- 签订服务级别协议
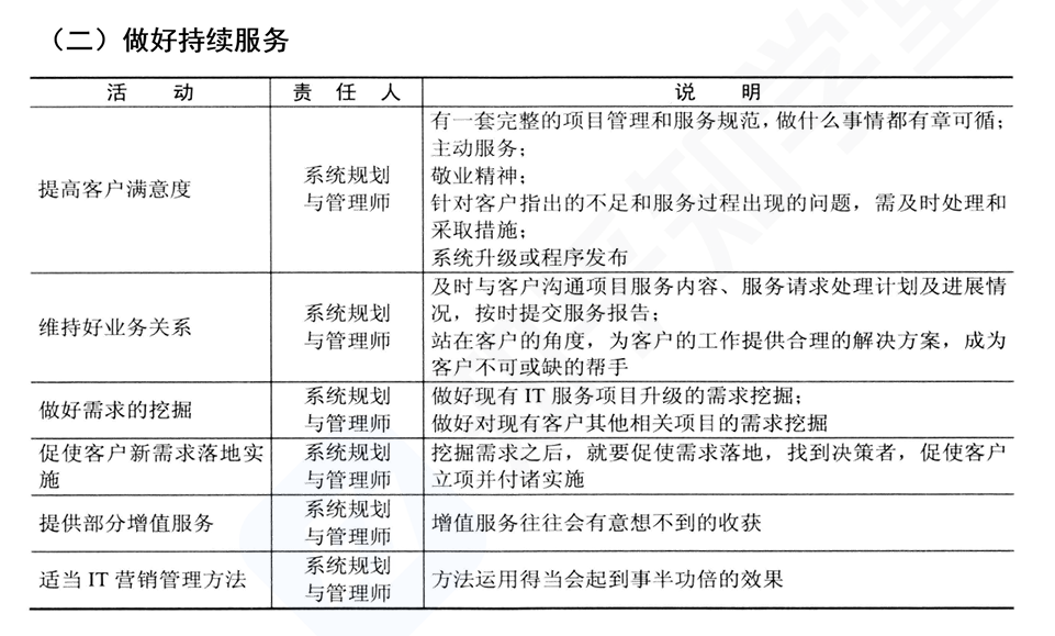
做好持续服务:三星

- 提高客户满意度
- 维护好业务关系(运维期是有限的,要打好关系)
- 做好需求的挖掘
- 指的是,项目升级的需求挖掘
- 在运营的过程中,挖掘新的需求,让甲方花钱
- 促使客户的新需求落地
- 提供部分增值服务(新需求的时候增值会有很好的效果,但是要把握好度)
- 适当的IT影响管理方法
典型习题
需求调研时,要了解客户需求的层次,需求从浅到深,价值逐渐增加的顺序是:()
A.表述的需求.未表明的需求.潜在的需求.令人愉悦的需求
B.表述的需求.未表明的需求.令人愉悦的需求.潜在的需求
C.未表明的需求.表述的需求.令人愉悦的需求.潜在的需求
D.潜在的需求.表述的需求.未表明的需求.令人愉悦的需求
在IT服务营销过程的( )阶段,要求系统规划与管理师做好现有IT服务项目升级需求的挖掘工作。
A.启动准备
B.调研交流
C.能力展示
D.服务达成